Adilbek Bazarkulov, Software Engineer

About

I'm a software engineer on the NIH NCATS Biomedical Data Translator program, advised by Stephen Ramsey in the Ramsey Lab Ramsey Lab at Oregon State University.

My work spans both greenfield builds and operations. On the build side I shipped new data-ingest pipelines for several of the program's largest biomedical sources, plus the storage component that serves the released artifacts to the rest of the project. On the operations side I handle Python runtime upgrades, instance migrations, memory and latency optimization, and the day-to-day devops that keeps production running across ARAX, RTX-KG2, PloverDB, and Translator Ingests.

I also enjoy hackathons. Gestro earned 1st place Innovator Track and 3rd place Best Project Overall at HackUP 2026, University of Portland University of Portland. Greeney took 1st place Data-Driven Solutions Track at BeaverHacks Spring 2025, Oregon State University Oregon State University. PolyDebate placed 3rd place Polymarket Track at QuackHacks 2.0, University of Oregon University of Oregon. I work full-stack on these projects: brainstorm the idea, design the system end to end, build the front end with Next.js, TypeScript, Tailwind, and shadcn/ui, and the backend with Flask or Express plus Postgres or Firebase.

Selected Work

Maintainer & Reliability Engineer · Jan 2026 – present · Python, Flask, uWSGI, nginx, Docker, AWS EC2, Kubernetes

PloverDB is a fast database that loads a large biomedical knowledge graph (about 7 million biological concepts and 30 million relationships among drugs, diseases, and genes) into computer memory and serves it as a web service for the NIH Biomedical Data Translator project. It was originally written by Amy K. Glen, and I joined the maintainer team in early 2026. Read more

PloverDB In-Memory TRAPI Service
Figure 1. PloverDB In-Memory TRAPI Service

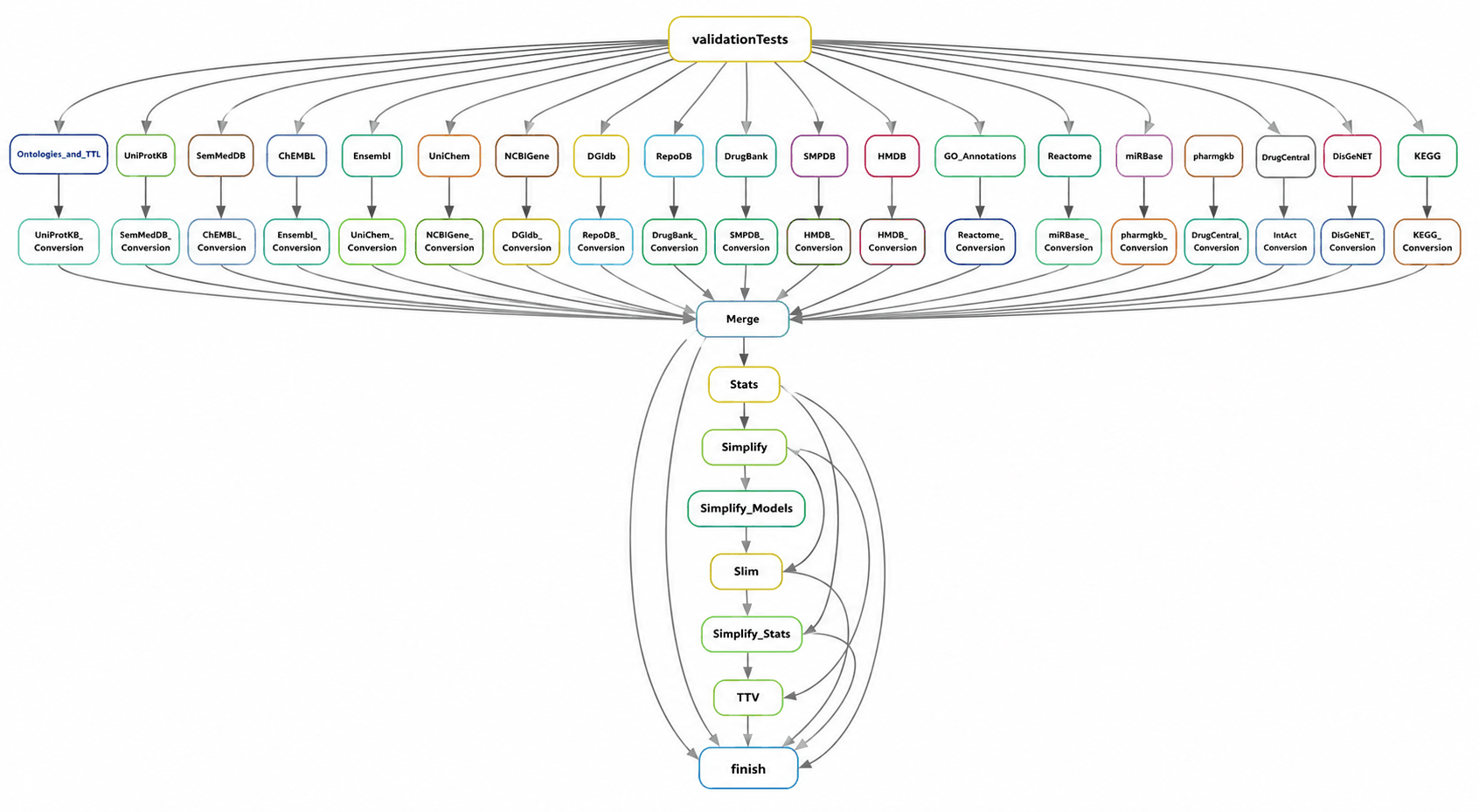
Software Engineer · Aug 2025 – present · Python, uv, Koza, ORION, Biolink Model, AWS S3, AWS EC2, Flask, Gunicorn, nginx, Docker

NCATS Translator Ingests is a shared data pipeline that pulls about 30 third-party biomedical datasets (drug, disease, gene, pathway, and literature sources) into the standard graph format used by the NIH Biomedical Data Translator project. Each source flows through the same download, transform, normalize, validate, and release stages, producing artifacts that downstream Translator services consume as their input. I joined the team in summer 2025 and own the ingests for the Gene Ontology Annotation database, SemMedDB, and PathBank, plus the upload and orchestration layer that ships builds to the rest of the project, and the companion web server that serves the released artifacts at kgx-storage.rtx.ai. Read more

Translator Ingest Pipeline
Figure 2. Translator Ingest Pipeline

Research Assistant · Apr 2025 – present · Python, Bash, Snakemake, Neo4j, AWS S3, Docker, Biolink Model, OWL

RTX-KG2 is the build system that produces the biomedical knowledge graph (called KG2) used by the ARAX reasoning agent for the NIH Biomedical Data Translator project. The pipeline pulls about 20 source databases (drugs, genes, proteins, diseases, pathways, ontologies, literature), normalizes their identifiers, applies the project's shared category and predicate vocabulary, and produces a single canonicalized graph that downstream tools query through PloverDB. It was originally authored by a team led by Erica C. Wood and Amy K. Glen at Oregon State University; I joined the maintainer team in April 2025. Read more

RTX-KG2 Build DAG
Figure 3. RTX-KG2 Build DAG

Research Assistant · Jan 2025 – present · Python, Flask, uWSGI, MySQL, SQLite, Neo4j, Docker, AWS EC2, Kubernetes

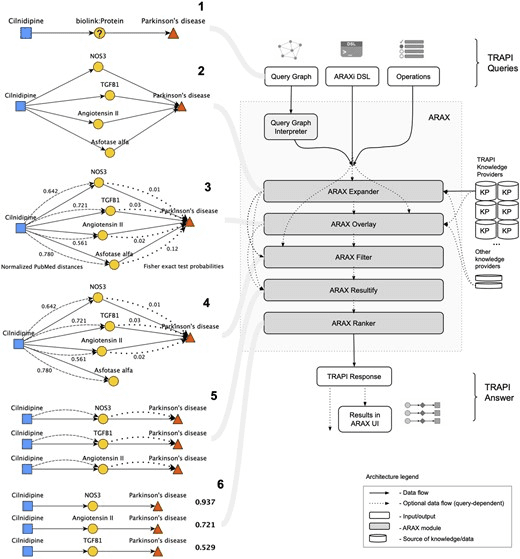
ARAX is the modular reasoning agent that answers biomedical questions for the NIH Biomedical Data Translator project. Given a structured question about how drugs, diseases, genes, and proteins relate, ARAX dispatches the query to the right combination of about 40 knowledge providers, merges the answers, scores them, and returns a ranked result with the supporting evidence. It was originally authored by a team led by Amy K. Glen at Oregon State University and David Koslicki at Penn State; I joined the maintainer team in early 2025. Read more

ARAX Modular Reasoning Pipeline
Figure 4. ARAX Modular Reasoning Pipeline

Professional Experience

  • Graduate Research Assistant

    Ramsey LabRamsey Laboratory, Oregon State University

    Mar 2025 – Present

    Work on the data infrastructure for a biomedical AI reasoning system used by the NIH Biomedical Data Translator program, which answers structured questions about how drugs, diseases, and genes relate by querying an in-memory graph built from roughly 30 third-party biomedical datasets. Took worker-deadlock incidents on the central deployment from multiple per month to zero, reduced per-worker memory use by about 95 percent, co-led a major graph-version release across the project's production endpoints, and shipped data-ingest pipelines for three of the project's largest biomedical sources.

    Tech stack: Python, Flask, AWS, Docker, PostgreSQL, Snakemake.

  • Graduate Teaching Assistant

    OSU EECSEECS, Oregon State University

    Sep 2024 – Mar 2025

    Taught CS 290 (Web Development) at Oregon State University across two academic terms, covering HTML, CSS, JavaScript, and modern client-server patterns. Held weekly lab sections and office hours, gave written code-review feedback on assignments and term-long portfolio projects, and wrote clarifications and worked-example solutions tied to the most-asked questions from office hours.

    Tech stack: HTML, CSS, JavaScript, Node.js.

  • Information Systems Intern

    Samaritan Health ServicesSamaritan Health Services

    Jul 2024 – Sep 2024

    Built a stateless REST API at Samaritan Health Services that classifies inbound messages by content and routes each one to the correct downstream handler. The classifier and router are decoupled so either can be replaced without affecting the other, and the service shipped with end-to-end tests in the team's CI pipeline.

    Tech stack: Python, Flask, REST APIs, CI/CD.

  • Undergraduate Teaching Assistant

    OSU EECSEECS, Oregon State University

    Sep 2022 – Dec 2023

    Taught an introductory Python programming course at Oregon State University EECS across the academic year, supporting more than 150 students through weekly lectures, recitations, and office hours. Designed homework assignments, reference solutions, slides, and code examples that landed in the course material library for future terms.

    Tech stack: Python.

Personal & Hobby Projects

Full-Stack Developer · Apr 2026 · Next.js, TypeScript, MediaPipe, Firebase, Cloudflare R2, fal.ai, Stripe

Gestro is a browser-based paint studio where you draw with your hands in front of a webcam and an AI model refines what you drew on demand, repeatedly, in a loop. 1st place Innovator Track and 3rd place Best Project Overall at HackUP 2026 (University of Portland). Devpost I built it solo over the hackathon weekend and have been iterating since. Read more

Full-Stack Developer · Feb 2026 · Next.js, TypeScript, Postgres, Tailwind CSS

SuppFindr is a same-category supplement comparison tool covering more than 20,000 products. The product takes a deliberately anti-leaderboard stance ("compare, don't crown") and surfaces three dimensions side by side (price per active ingredient, potency per serving, and pills per serving) instead of collapsing them into a single ranked score. A market-explorer view projects each product into a ternary plot of those three dimensions so the user can see tradeoffs at a glance, and the medical-disclaimer copy is explicit: this is an informational tool, not medical advice. I built and maintain it solo. Read more

Full-Stack & Deployment · Nov 2025 · Next.js, Flask, Postgres, Railway, Vercel, OpenRouter, ElevenLabs, Polymarket

PolyDebate is an AI-driven debate platform where multiple large language models (Claude, GPT-4, Gemini, and around 100 others through OpenRouter) argue the bull, bear, and adjacent positions on a live Polymarket prediction market in real time, each model producing its own probability estimate. Each argument is narrated through ElevenLabs text-to-speech and streamed back to the browser as the models respond. 3rd place Polymarket Track at QuackHacks 2.0 (University of Oregon, November 2025). Devpost I built it with one teammate over the hackathon weekend; my half was the cross-tier integration that wires the Vercel-hosted Next.js front end to the Railway-hosted Flask backend, the deployment plumbing for both ends, the Postgres support, and a series of feature fixes on both sides of the wire (admin endpoints, mobile burger menu, audio-playback timing, dependency-CVE bumps). Read more

Full-Stack Developer · Jul 2025 · Next.js, TypeScript, Three.js, Express, node-cache, Supabase, Vercel

moleXa is a free, no-signup web app for exploring molecules in 3D in the browser. The frontend is a Three.js scene that renders any compound in PubChem with the right bond geometry and atom colors; a small companion API proxies PubChem's REST endpoints so the browser can fetch them despite CORS, caches the responses to absorb PubChem's per-IP rate limit (five requests per second), and adds plain-English explanations of the properties PubChem returns. I built and maintain both repos solo, starting in July 2025. Read more

Backend Lead · Apr 2025 · Next.js, Flask, Google Maps, Gmail API, Google OAuth, three.js, gunicorn

Greeney is a transportation carbon-footprint tracker. Connect a Gmail account and the app reads delivery and flight receipts (Uber Eats, DoorDash, airline confirmations), looks up the relevant distances through Google Maps for ground orders and a Haversine calculation between airport coordinates for flights, and converts the result into kilograms of carbon dioxide using per-mode emission factors. Form-entered Uber and Lyft rides feed into the same pipeline, and the dashboard renders a 3D globe of the user's flight paths plus impact tiles (kilograms of CO₂, miles, tree-years to offset). 1st place Data-Driven Solutions Track at BeaverHacks Spring 2025 (Oregon State University, hosted by the Google Developer Group Club). Devpost I built it with three teammates over the 36-hour weekend; my half was the backend (Flask, the emissions calculator, the Google Maps and Gmail OAuth integrations). Read more

Academic Service

Courses taught at Oregon State University as a teaching assistant. Role-level descriptions live in Professional Experience.

  • CS 290 Web Development, Oregon State University

    Fall 2024 – Winter 2025

  • CS 162 Intro to CS II, Oregon State University

    Summer 2022

  • CS 161 Intro to CS I, Oregon State University

    Winter 2021 – Spring 2022

  • ENGR 102 Engineering Fundamentals, Oregon State University

    Fall 2021

Honors & Awards

  • Fellowship, Fully Funded

    EECS Graduate Research Assistantship

    2024–2027

    School of Electrical Engineering and Computer Science, Oregon State University

  • 1st Place, Innovator Track

    HackUP 2026

    2026

    University of Portland

  • 3rd Place, Best Project Overall

    HackUP 2026

    2026

    University of Portland

  • 1st Place, Data-Driven Solutions Track

    BeaverHacks 2025

    2025

    Google Developer Groups

  • 3rd Place, Polymarket Track

    QuackHacks 2025

    2025

    University of Oregon

  • Honor Roll

    EECS Undergraduate Honor Roll

    Fall 2021 – Winter 2023

    Awarded to students demonstrating academic excellence and outstanding achievement

  • Honor Roll

    EECS Graduate Honor Roll

    2024 – Present

    Awarded to students demonstrating academic excellence and outstanding achievement

  • Merit Scholarship

    Edith McDougall Scholarship

    2023

    Merit-based undergraduate scholarship, Oregon State University

  • Merit Scholarship

    International Student Continuation Scholarship

    2021–2023

    Merit-based scholarship recognizing academic excellence among international students

Academic & Community Involvement

  • Oregon State Robotics Club

    2020–2023

    Designed and built competition robots with teams spanning mechanical, electrical, and software disciplines

  • Oregon State Volleyball Club

    2021–2023

    Participated in collegiate club volleyball with teammates across skill levels

  • Oregon State Judo Club

    2021–2023

    Trained in judo techniques and practice sessions with club members

  • Oregon State App Development Club

    2021–2023

    Collaborated on iOS, Android, desktop, and web application development projects

Community & Open Source

Work that doesn't belong to a single project, open-source contributions and shared tools used by other research teams.

I publish my research software with stable identifiers, following the FORCE11 software citation principles so each release can be found, versioned, and cited like any other scholarly work.